0
问答首页 最新问题 热门问题 等待回答标签广场
我要提问

电源

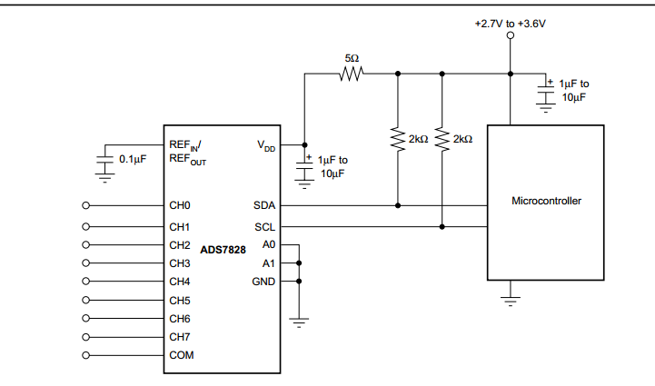
AD芯片供电,电源和vdd之间的5欧电阻有什么用

板子上的ad芯片经常烧坏,[url=]{1366E9A8-49B5-4F6A-BB5C- ...[/url]看了官方的datasheet的资料,这个是截图,5欧电阻有什么用?ad烧坏与这个电阻有关吗?

forum.png

提问者:wo97306730 地点:- 浏览次数:5019 提问时间:10-31 17:39
我有更好的答案
提 交
3条回答
yisen282 09-28 15:19
根据图纸看这个是一个保护电阻,限流的
晒肥城之乐 09-30 13:15
这是滤波用的,抑制电源纹波,有助提高精度。
JSJ66 09-26 20:26
MCU工作时电流波动较大,而AD需要较稳定的电源时才能确保其精度。所以两者之间串联电阻,和两端的电路组成π型滤波电路,起到一定的滤波作用
撰写答案
提 交
1 / 3
1 / 3
相关电源
TDA16846组成的彩电开关电源原理图
联想LX-PL4C2型彩色显示器开关电源电路
长虹CN-9机心彩电开关电源电路
索尼KV2184彩电开关电源电路
王牌TCL-3460D彩电开关电源电路