电源
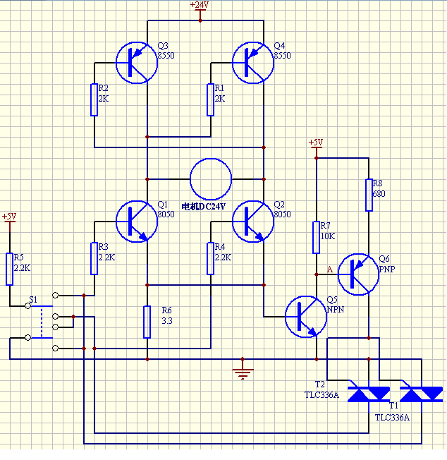
如图电路是参照控制DC12V直流电机(空载转电流为7MA.堵转电流110MA)修改的,原电路是用单片机控制正反转,停转的.能正常工作.现想用它控制DC24V电机。
电机在DC24V 3A的直流电源供电下,空载转电流为55MA.堵转电流会到1.5A
在面包板上试过有些问题,请各位指点一下.
1:A点连接堵转后的保护电路(原电路是连到单片机IO口通过判断此点的电平给出电机走,停信号) 叫电机停转或者加入限流?请问什么样的电路比较合适?最好不要用继电器.最好能用模拟电路实现这样的要求,即发生堵转停电机不断电切换开关后反方向转?
2:用现在的电机加载的话(控制电动水阀,进水受力),工作电流会大很多,此电路中的8050,8550会吃不消,能否推荐几款Icm不小与1A,Uceo不小于30V的三极管的型号?或者用场管?型号?电路?
3:此电机原先用24V 5W工频变压器供电的,控制是通过一个双刀双掷继电器,和两个行程开关完成正反转和到位后停转.堵转后通过一个热敏电阻会断电.现想用开关电源是否可行?是不是要选择那种输出不会保护的开关电源?因为接在24V 5W的电源上(工频变压器)电压会降下来,电流会升上去,在不加限流的情况下接近电源最大输出(6V,700MA左右,堵转).开关电源如果功率不足的话,堵转时电压会降很多,开关电源会保护关闭输出,除非没有保护的那种?
4:因为此电机的堵转电流比较大,电源不能做的那么大(增加成本,体积受限,24V*1.5A,40W),我想用小功率开关电源(如24V 10W)控制此电机不知道是否可行?有什么方法将电源输出功率“嵌住”既保证电机的正常运转不受影响(如正常转用150MA,堵转时最大到350MA),在睹转时又能留有余量(保护电源,给其他器件供电),是在电机供电回路加限流电阻?可以的话限流电阻如何取值?还是有其他方法,采用全隔离的双电源供电吗?或者不加限流增大三极管功率,由保护电路关断电机?
5:如图电路A点后的保护电路是网友推荐给我的,不知道是否可行?我在面包板上试了一下,发现在堵转的情况下可控硅没有导通,不知道是什么原因?

把A点后的可控硅拿掉,在电机正常转和堵转时A点会有高低电平的变化(现在用的小管所以在电机回路里串了个限流的电阻),是不是这个电路有问题啊?不行直接用单片机来控制也可以的,就是担心电机堵转时由于电源功率不够(做不大),影响单片机和其他器件的工作