0
问答首页 最新问题 热门问题 等待回答标签广场
我要提问

电源

TEA/UTC1062电话线电源问题

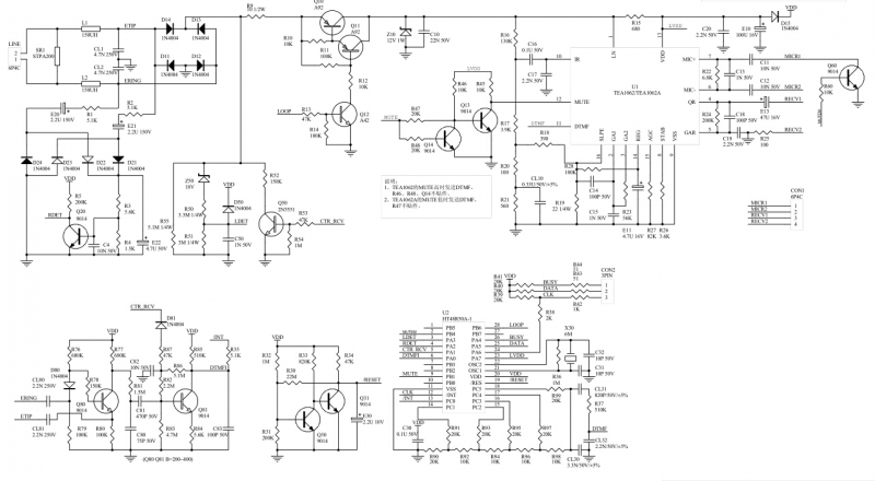
请教高手,目前用UTC1062搭了一个电话模块,如下图所示,问题来了,在单独采用5V电源供电时,插电话线LDET可以检测到有高电平输出,但是在将这个电话模块加到另外一个板子上的时候(此时电话模块供电采用另外主板5V供电),加电话线后发现LDET无法检测,经自己测试发现是由于电话与市电共地造成的,不只有大神是否遇见过,是怎样解决的

forum.jpg

提问者:hanbai795 地点:- 浏览次数:6235 提问时间:10-31 10:13
我有更好的答案
提 交
2条回答
便便面天天菜 05-12 09:51
补充:单独用5V供电时,电话线上压差为48V,但是用另外一块板供电时电话线上压差变为了2V左右
qq674957113 10-31 10:13
撰写答案
提 交
1 / 3
1 / 3
相关电源
TDA16846组成的彩电开关电源原理图
联想LX-PL4C2型彩色显示器开关电源电路
长虹CN-9机心彩电开关电源电路
索尼KV2184彩电开关电源电路
王牌TCL-3460D彩电开关电源电路