0
问答首页 最新问题 热门问题 等待回答标签广场
我要提问

单片机

继电器吸合单片机复位

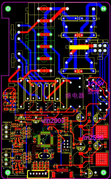
12v继电器吸合瞬间单片机有很多时候会复位,继电器线圈和单片机之间有uln2003。12v和5v是变压器后整流后lm2596分别提供的。继电器触点侧不接负载时候就没有这个问题,但接上加热片负载就发现这个问题。

原来第一板的pcb没有这个问题,现在第二版的出现的这个问题,只是布局修改了下增加一些电路,但都跟这部分没有关联的。示波器看单片机电源引脚也没有什么变化。现在的布局是继电器和整流桥很近,有关系吗?大神求解。

forum (1).jpgforum.jpg

提问者:IseekerTonyZhu 地点:- 浏览次数:9385 提问时间:10-22 09:48
我有更好的答案
提 交
9条回答
60user66 03-27 08:22
上电时候用示波器看看复位脚变化,是不是受到干扰了!!
capo1977 04-01 12:52
这是继电器触电火花干扰所致,要注意PCB布局走线,同时加触电消火花RC电路。
hkhwdz 03-25 21:27
改板子吧,你有PCB检查的列表吗?没有的话,请别人根据你的原理图给搞一个。
肯定是复位、晶体电路受干扰了。
dipper006 03-29 01:23


不应该啊,这个电路一直都是这样的,从来没有出现问题,不接220v只用仿真器供电时候,示波器表笔碰也会复位,但是继电器吸合时候,电平不会改变。接负载220v时候吸合时候会有一个低

柏瑞安电子 03-31 22:26
你这个原理图看不懂,J16是什么?复位就是RC复位吗?
如果只是RC复位,示波器表笔起码是1M内阻的,碰触肯定不会复位的。
你的MCU等芯片,电源滤波有就近加上吗?接地是大面积铺地吗?
wuQAQ 04-01 06:06
应该是电源不稳,或复位电路有问题。
还有一种可能是MCU抗干扰差。
男友力MAX 04-01 21:20
不好意思了。好像是复位引脚的10k电阻,0.1电容,不知道谁虚焊了、重新焊下就好了,待我在多测试看看,奇怪,虚焊了,不接负载就不会复位,接了负载很大概率复位。接不接负载,示波器表笔碰下就复位。
现在怎么弄都不复位了。坑死人了
60user76 03-26 20:35
继电器线圈的二极管加了没有,如果没加表示这种现象很正常
珠海易胜 04-01 08:58
即使只是复位引脚的问题,如果电路和PCB设计不当,继电器触点火花仍可能会影响电路,继电器触点的负载越重、电压越高,这种现象就越容易发生。
撰写答案
提 交
1 / 3
1 / 3
相关单片机
具有音调控制的单片机立体声前置放大器
用于单片机与电子装置中的开关电源
单片机软硬件复位的条件都有啥
电动机的单片机控制
单片机应用系统开发实例导航