0
问答首页 最新问题 热门问题 等待回答标签广场
我要提问

电源

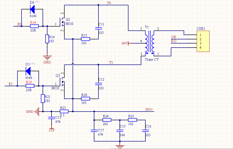
关于开关电源中MOS管的驱动电路

如图,请问图中的R23能不能去掉,我看别的好多图中并没有这个接地电阻啊

forum.png

提问者:vywyefswer 地点:- 浏览次数:7745 提问时间:10-29 15:12
我有更好的答案
提 交
3条回答
walsn123 04-14 23:08
是用在正激开关电源吧,这个是测电流的,如果不需要测这个电流,以短路代替即可。
uwufjwer 04-12 21:10
那个是电流取样电阻如果没有估计短路了或是过载了就直接炸MOS了。
sunsiyi92 04-09 13:51
电流取样电阻,不能去掉
撰写答案
提 交
1 / 3
1 / 3
相关电源
TDA16846组成的彩电开关电源原理图
联想LX-PL4C2型彩色显示器开关电源电路
长虹CN-9机心彩电开关电源电路
索尼KV2184彩电开关电源电路
王牌TCL-3460D彩电开关电源电路