0
问答首页 最新问题 热门问题 等待回答标签广场
我要提问

485

485走线布局

求助:PCB板上的485通信线可以放在MOSFET附近吗?MOSFET用于控制直流220v的电机,在电机通断的时候会不会对485通信线有干扰?

提问者:yu1004402274 地点:- 浏览次数:10205 提问时间:10-15 17:52
我有更好的答案
提 交
5条回答
szj0213 06-10 23:53
485是差分信号传输的,如果你的通讯线路外面有屏蔽网包裹,一般没有啥问题。
正常情况,通讯线路最好放到比较“安全的”地方,远离楼主说的电机。。。
ujsdfweer 06-05 19:32
怕干扰,可以做隔离嘛。。
uuwfjwer 06-10 04:15
对485总线部分不会带来问题,但后级电路难说,所以最好加隔离,敏感电路部分要尽量远离干扰源,切切不可有直接的电气连接。
60user141 06-02 03:49


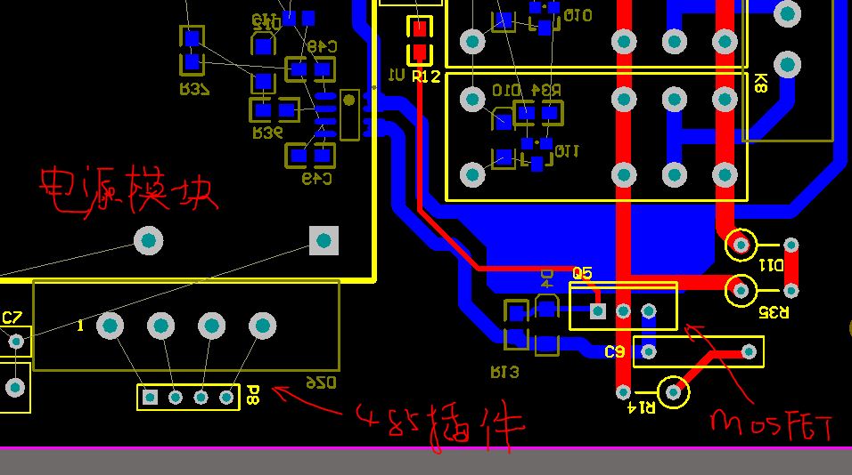
是有隔离的,我是要通过MOSFET附近的插件供外部接线,隔离部分都在另一块板上,距离较远。是不是485总线在两块板之间互联,后级电路有隔离的情况下,没有问题?附图一张:
drakannie 06-03 20:30
顺便也问个问题, 我电路板上两路485通信,因为电路板空间不够,两个485芯片在电路板两边一正一反对着摆放的,地层在中间,请问,这样摆放两路信号之间会互相干扰吗,谢谢
撰写答案
提 交
1 / 3
1 / 3
相关485
最近被485电了很多次了,求大神分析下为什么
关于SP485芯片经常损坏的问题
隔离485通信接口芯片ADM2483供电问题
求助 关于单片机与485总线 命令帧的发送和响应帧的接收
485通讯如何寻址