0
问答首页 最新问题 热门问题 等待回答标签广场
我要提问

电子电路RS-485

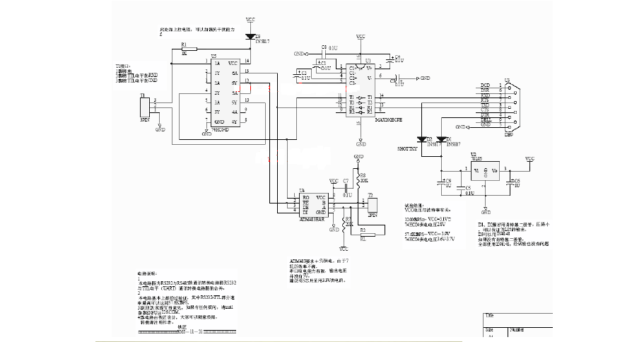
RS232 RS485接口原理图

RS232 RS485接口原理图

提问者:cdiwqjelidqd 地点:- 浏览次数:2435 提问时间:10-17 09:38
我有更好的答案
提 交
1条回答
60user49 02-13 12:31

R4 R5一般取20K

R2 一般取5.1K

RS232串口电路图

0.png

本图为R232转RS485的通讯电路转换图

0 (1).png


自制无源RS232-485转换器

0 (2).png

0 (3).png

撰写答案
提 交
1 / 3
1 / 3
相关电子电路
TDA16846组成的彩电开关电源原理图
联想LX-PL4C2型彩色显示器开关电源电路
长虹CN-9机心彩电开关电源电路
索尼KV2184彩电开关电源电路
王牌TCL-3460D彩电开关电源电路
相关RS-485
关于RS485隔离防雷的信号地和大地的处理的疑问
3.3V供电的RS485接口远距离数据通信电路设计
关于RS485上拉电阻和下拉电阻阻值的问题
四种RS485防雷保护接地电路
采用C8051F020的RS485串行通信电路设计