采用三洋80P开关电源的机芯有:三洋CTP-3515、CTP-3525、CYP3915、CTP6916、CTP6921、CTO3227、昆仑S371、上海Z651-1及康艺彩电等。
稳压过程
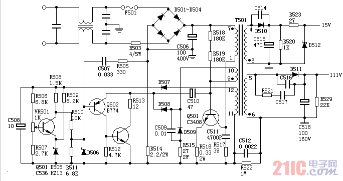
Q501及周边元件构成取样稳压电路,T501的(11)、(12)脚为误差电压取样绕组,正常时C508上的电压为30V,显然,输出电压的大小变化将在C508上反映出来,Q501的E极接基准电压,取样电压经R506、VR501、R507分压后送到Q501的B极,从而控制了Q501的导通程度,也就控制了Q502的B极电位,从而控制了Q504导通期的长短,也就控制了输出电压。调节VR501可改变输出电压的大小。
D506为保护管,当Q502的B极电压大于9V时,D506便击穿导通,Q502也导通,开关管Q504停振。
振荡电路
300V电压经R518、R519加到开关管Q504的B极,Q504开始导通。T501的(9)、(10)脚为正反馈绕组,正反馈电压极性是(9)正(10)负,经Q504的B、E极、R516、R515和D509构成正反馈,使Q504迅速饱和。
Q504饱和后,T501的初级绕组电流线性增大,该线性增大的电流在R514上产生上负下正的锯齿波压降,此压降经R505、C507送到Q502的B极,锯齿波电压迭加在Q502B极的6.8V直流电压上。当Q502的B极电压低于某值时,Q502导通,使C510的左端几乎接地,C510右端的负电压使Q504截止。
Q504截止后,T501的各绕组感应电压极性全部翻转,次级绕组使D510和D511导通,经C515、C518滤波后得到12V和111V的之流电压。
Q504的截止由T501的(10)、(9)绕组产生的(10)正(9)负的反馈电压经D508和C510来维持,同时C510被充电,产生左正右负的电压(约4V),与此同时,T501电平(7)、(1)绕组与C511、R517和C506产生自由振荡,半个周期后,T501中各绕组的感应电压极性再次翻转,Q504又进入饱和状态,如此循环便形成了振荡。
