采用日立NP84C机芯的彩电有:日立CPT-1924SF、CPT-2001SF、CPT-2008SF、CPT-2125SF、CPT2157SF、金星C478、金星C518等。
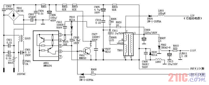
振荡过程
C906上约300V的直流电压经R902、R903、C905加到Q901的B极,Q901开始导通,C极电流流过T901的初级绕组T901的(1)、(3)脚,产生感应电动势,经耦合到(5)、(10)绕组,产生上正下负的感应电压,此电压经R905、C911、R906、C908送到Q901的B极,使Q901的电流进一步增大,正反馈的结果使Q901迅速饱和导通。
Q901饱和期间,T901的(1)、(3)绕组电流线性增大,在C909上建立110V的直流电压。同时,在Q901饱和期间,C911被不断充电,使Q901的B极电压越来越小,最后使Q901退出饱和状态。
Q901一旦退出饱和状态,T901的(1)、(3)绕组中电流减小,T901各绕组的感应电压极性全部翻转,正反馈的结果使Q901迅速截止。
Q901截止后,T901(1)、(3)绕组的感应电压极性是(3)正(1)负,V932导通,T901中的磁场能经V932向负载及C909释放。同时C911经R905、T901的(5)、(10)脚、FBT(1)、(2)脚、D905、R908放电,FBT的(1)、(2)脚输出的行逆程脉冲经R908、D905送到Q901的B极,使Q901提前导通,开始新一轮振荡。
稳压电路
稳压电路由A901完成,通过A901的(6)脚控制Q901导通时间的长短,以达到控制输出电压的目的。在Q901截止期间,V933导通,C910上建立取样电压,如果输出电压不稳,则反映到C910两端,通过A901的调节,使输出电压稳定。
保护电路
NP84C机芯的保护电路由可控硅V902构成(图中未画出),它有三路保护:行电流过流保护、显象管阳极过压保护和开关电源输出过压保护,一旦这三个地方有异常,V902导通,111V被短路,开关电源停振。
