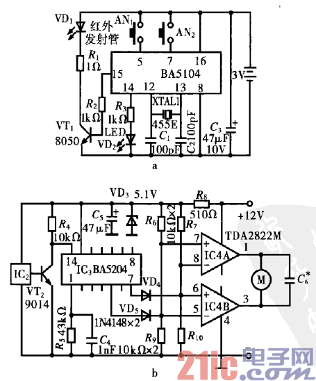
红外线遥控电动窗帘电路

电路工作原理:图a是红外线遥控发射器电路原理图,
电路使用BA5104编码芯片,元器件规格已在图中标注,工作原
理较简单,此处不赘述。图b是红外线接收、驱动电路,
IC3是与Ic,配套使用的八路红外线遥控译码集成电路,仅利用了
其中的两路非保持输出。工作时,按下AN,后,VD,发射出编码
后的红外线,IC2将接收到的红外线信号放大、反相后送到IC,解
码,使IC3的5脚输出高电平至TDA2822M的5、7脚,使5、7
脚的电位高于6、8脚电位,IC。输出端l脚为高电平,3脚为低
电平,驱动电动机M旋转。设此时电动机转向为正转,那么不难
分析,按下AN2后,IC3的7脚输出高电平时电动机M将反转。