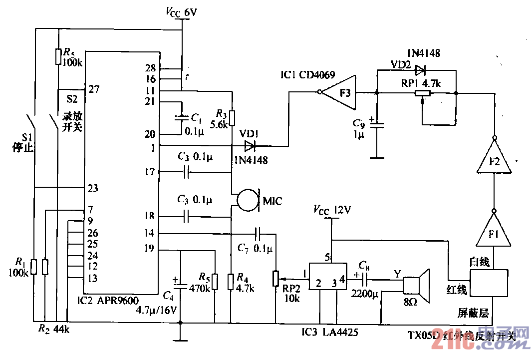
红外线语音控制电路

红外线语音控制电路 图中的TX05D是红外线发射、反射检测开关,体积仅为32mm×
17mm×48mm,模块的输出是一根一米左右的双芯屏蔽线,其中红线接正电源,白线为输出,屏蔽层铜网
接地。它的优点是工作可靠、检测距离比较远。当工作电压为12V时,检潞距离可以在20—lOOem之间可
调,也可以根据促销现场的实际情况调整动作距离。使顾客接近到商品一定距离内,顾客的身体将IX05D
发射的红外线光束反射到红外线接收三极管内,TX05D动作,输出高电平。通过非门Fl、F2反相及电平
整形后由电位器RP1向G充电,充电电路的时间常数约3s左右。可以通过调整RP1改变延时触发时间,
如果顾客只是从商品前方经过,因为停留的时间小于3s.C9两端的电压还未达到F3的翻转电平时,F2已
经变成低电平,G两端的电压被二极管VDZ瞬间释放掉。当顾客停醑时间超过3s时,F3翻转输出低电平
触发语音电路APR9600工作,VD1为反相隔高二极管。