0
问答首页 最新问题 热门问题 等待回答标签广场
我要提问

检测电路信号发生器信号发生器电路

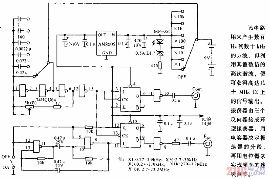
数字式高频信号发生器

数字式高频信号发生器
提问者:60user104 地点:- 浏览次数:5142 提问时间:12-26 09:15
我有更好的答案
提 交
1条回答
liaosanguo 01-03 02:14

数字式高频信号发生器.gif

撰写答案
提 交
1 / 3
1 / 3
相关检测电路
直流电度表通过分流器接线法
简单适用的“卡拉OK”功率放大器
互补差动全对称功率放大器01
新型双环功率放大器
半导体三极管内电流的传输过程电路
相关信号发生器
序列信号发生器
晶体管测试兼信号发生器电路图
金属探测器电路图
互补管施密特触发器
文氏电桥正弦振荡器电路
相关信号发生器电路
电视方格信号发生器电路
晶体管测试兼信号发生器电路图
max038做的信号发生器电路
忙音信号发生器
高低频信号发生器