
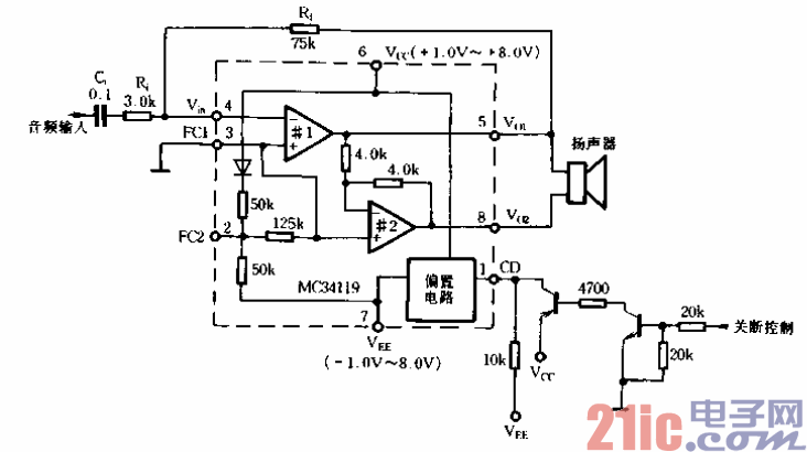
MC34119的内部电路框图如图5-43所示。它主电路由两个运算放大器1和2组成,放大
器1在信号频率小于100Hz时具有大于80dB的开环增益。它的使用类似于运算放大器,可通
过外接反馈电阻构成不同增益的主放大器。同样也可接成反相或同相输入方式,同相输入时
可以具有较高的输入阻抗(125kfl)。放大器2接成反相器,增益为一1 0扬声器接到运放l和
2的输出端(管脚⑤、⑥之间),因此这是一个单端输A,双端差动输出的音频放大器甘图5-43
电路中运放1接成反相输入方式,其自身增益由电阻托和风确定为Rc/R,,而对扬声器差动
输出端,电路总增益增大一倍,为2RIlR。由于运放l和2的单位增益带宽约为1.5MHz,在
闭环工作时为了使闭频响能覆盖全部电话语音频带( 300Hz~3400Hz),使用时其闭环增益不
应超过46dB(200倍),即Rr/R.应≤1 00。
MC34119能向扬声器提供最大达±200mA的输出电流。在输出最大电流时,两个输出端
在电源电压大于6V时,最低能达到0.4V,在输出电流小于200mA时t其输出摆动范围将更
大。
静态时,放大器的直流输出失调电压yo.-V啦与器件内部运算放大器的输入矢调电压关
系不大,因为运放1和运放2的输A失调电压通常比较接近,因此在输出端几乎可以互相抵
消.而V.,l—y.,2的值与反馈电阻尼成正比,而与电源电压的大小无关6由图5-43可见,由于
运放l的输入偏置电流/IB是流出运放的.并经④脚(y肿)经外接毋流到音频放大器输出端⑤
脚(yo,)流人运放1,这就使v.相对输入负向变化R..lIB,而voz经反相则正向变化同样的值,
郎V.,,一矿.,2一一2Rf - IJB。因器件的IJB与电源电压无关,故电源变化对放大器的输出失调电压
无影响亡从碱小扬声器两端的静态失调电压考虑,Rf阻值不宜过大。由于MC34119的输入偏
置电流很小,一般不超过200nA(典型值为lOOnA).在RI=lOkfl时,其vo.一Voz不会超过
4m V,故影响是不大的。
MC34儿9的④脚(FCl)和@脚(FC2)可通过外接适当的电容到地以提高器件的电源抑制
能力(PSRR,指放大器的输人失调电压随电源电压的变化率)o如图5-43中的Cl. C2. Cl. C2
值越大,放大器的电源抑制能力越强,但电容量增大也会影响电路在上电时的接通时间,因
为这两个电容必须通过内部50kfl和1 2:5kil咆阻充电。当C.一1S,;F、Cz—5LF,接通电源6V时,
电路接通时间约需100 ms口如电路由稳压电源供电,Cl. C2可取小些;在②脚(FC2)接SpLF
电容.在③脚(FCl)接luF电容时约可提供52dB的电源抑制比。若③脚FC1上的电容足够
大t②脚FC2上也可不接电容。若电路靠电话线信号驱动扬声器,则需要较好的滤波,即取
较大的C1(5juF)、C2(10VF)值。