
Burr-Brown公司生产的OPA541芯片是一个功率放大器,它能由最大为士40V的电源供
电,而产生最大电流为5A的连续输出。可通过外部的电阻,调节输出电流的大小,以保护放
大器和负载,使之正常工作々OPA541具有两种封装形式,一种是⑩脚塑封,另一种是TO一3
密封封装。
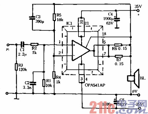
OPA541为一个性能较佳的功率放大器。电路如图5-106所示,该电路在音频信号的输入
电平值为1. 3V;哪,由对称的土35v电源供电时,能够给80的负载提供大约60W的功率口此
时,通过并联电阻R6、R7限制输出电流
值(最大为8. 5A),也能安全驱动4n的
负载,使之获得最大的驱动功率。但是
R 6和R7的设置要注意保证放大器在
短路时得到安全保护6要使放大器在其
安全区内工作,则要求电流门限值为
1. 8A。决定电流门限电阻阻值Rc、可由
下面的公式计算:
Rci=(0.813/laha) -0.02(n)
该放大器的失真度低,THD低于
0.5%o
lC的静态电流仅为ZOmA,带宽由
C3决定,大约为22kHz,输入滤波器
R2、C2用于减小IMD(内部调制失真),
并且减小带宽,使带宽降为实际的16. 6kHz;低端的截止频率由R 1、C 1决定,为
6. 6Hz。