
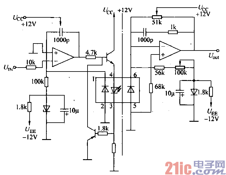
光耦台器在心电图仪上得到普遍应
用,如图5-29所示就是一种典型电路。
圈中的①、⑥脚应该接正;②、⑤
脚接负,不要弄错。从图5-29中可以
看到,点画线舳左侧是控制回路,信号
输入给③、④脚的发光管;①、⑦脚的
光敏管受光后,输出信号与UIr.a一起输
入到运算放大器,这个反馈信号对线性
光耦合器的线性及减小温漂均有帮助。
点画线的右侧是电路的主回路,发光管
发出的光信号被①、②、@、⑥脚接
收。⑤、⑥脚的输出信号经运算放大嚣。
放大后输出,它控制后级电路。
线性光耦台器已在心电图仪中得到
成功的应用,并且还在变换器等仪表中
逐步推广应用。