0
问答首页 最新问题 热门问题 等待回答标签广场
我要提问

电工电路电源

500A-6V单相晶闸管调压电镀电源电路

500A-6V单相晶闸管调压电镀电源电路
提问者:dkhwakd 地点:- 浏览次数:6164 提问时间:03-08 20:13
我有更好的答案
提 交
1条回答
cmklsa 03-17 07:37

31.500A-6V单相晶闸管调压电镀电源电路.gif


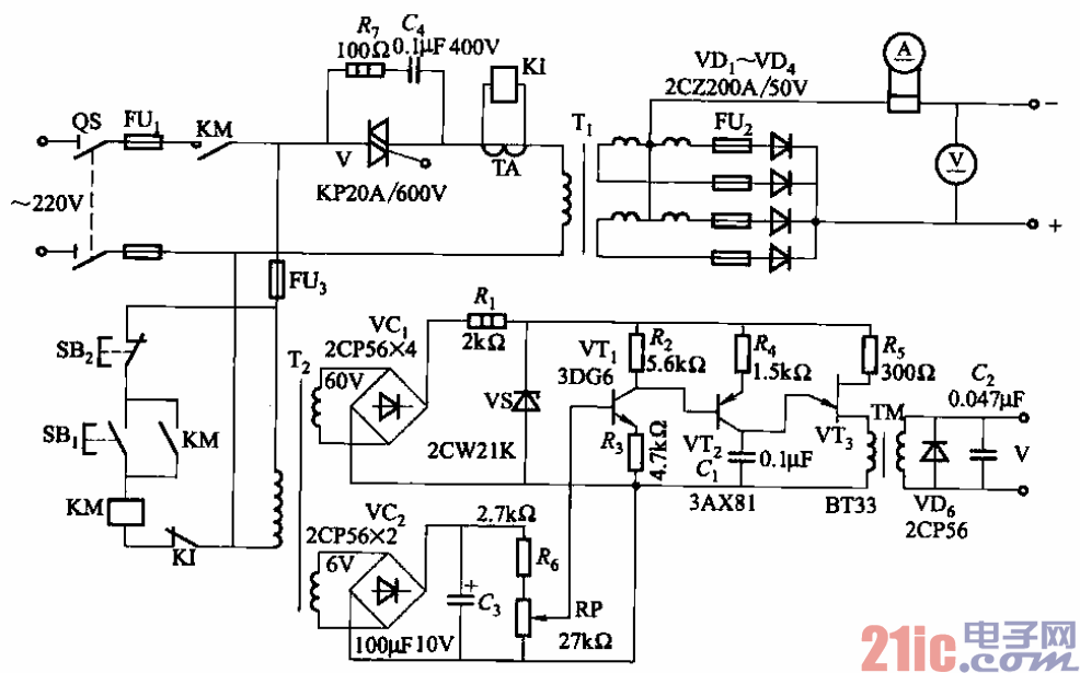
500A-6V单相晶闸管调压电镀电源电路


它能输出直流500A、6V(连续可调),供电镀加工用。

    触发电路为由单结晶体管VTa等组成的张弛振荡器,三极管VTz作可变电阻用,VTi

为放大管。给定电压从主令电位器RP取出,调节RP,即可改变电镀槽电压的大小。

撰写答案
提 交
1 / 3
1 / 3
相关电工电路
电工常用图形符号与文字符对照表
全桥式开关电源电路主回路
24位4.7Hz、4通道模拟数据采集系统电路图
自适应直流供电电源电路
收音机减少交流声的电路
相关电源
TDA16846组成的彩电开关电源原理图
联想LX-PL4C2型彩色显示器开关电源电路
长虹CN-9机心彩电开关电源电路
索尼KV2184彩电开关电源电路
王牌TCL-3460D彩电开关电源电路