0
问答首页 最新问题 热门问题 等待回答标签广场
我要提问

遥控电路红外遥控电路

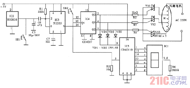
家用的数显红外遥控电风扇电路图

家用的数显红外遥控电风扇电路图
提问者:expli 地点:- 浏览次数:3942 提问时间:03-06 07:21
我有更好的答案
提 交
1条回答
云云云3 03-09 01:34

家用的数显红外遥控电风扇电路图.gif

撰写答案
提 交
1 / 3
1 / 3
相关遥控电路
遥控放大器电路图
遥控器编码式红外发射电路
遥控器编码式红外发射电路
遥控自动门电路a
具有60条指令的红外遥控接收器
相关红外遥控电路
具有60条指令的红外遥控接收器
红外遥控双功能插座电路图
使用PH302的红外遥控接收电路
红外灯遥控开关电路图
遮断式红外控制电路图