0
问答首页 最新问题 热门问题 等待回答标签广场
我要提问

音频放大电路耦合电路

DC耦合垂直偏转电路图TDA8351/8356

DC耦合垂直偏转电路图TDA8351/8356
提问者:阿布蛋蛋 地点:- 浏览次数:8490 提问时间:04-22 04:25
我有更好的答案
提 交
1条回答
60user31 04-28 06:46

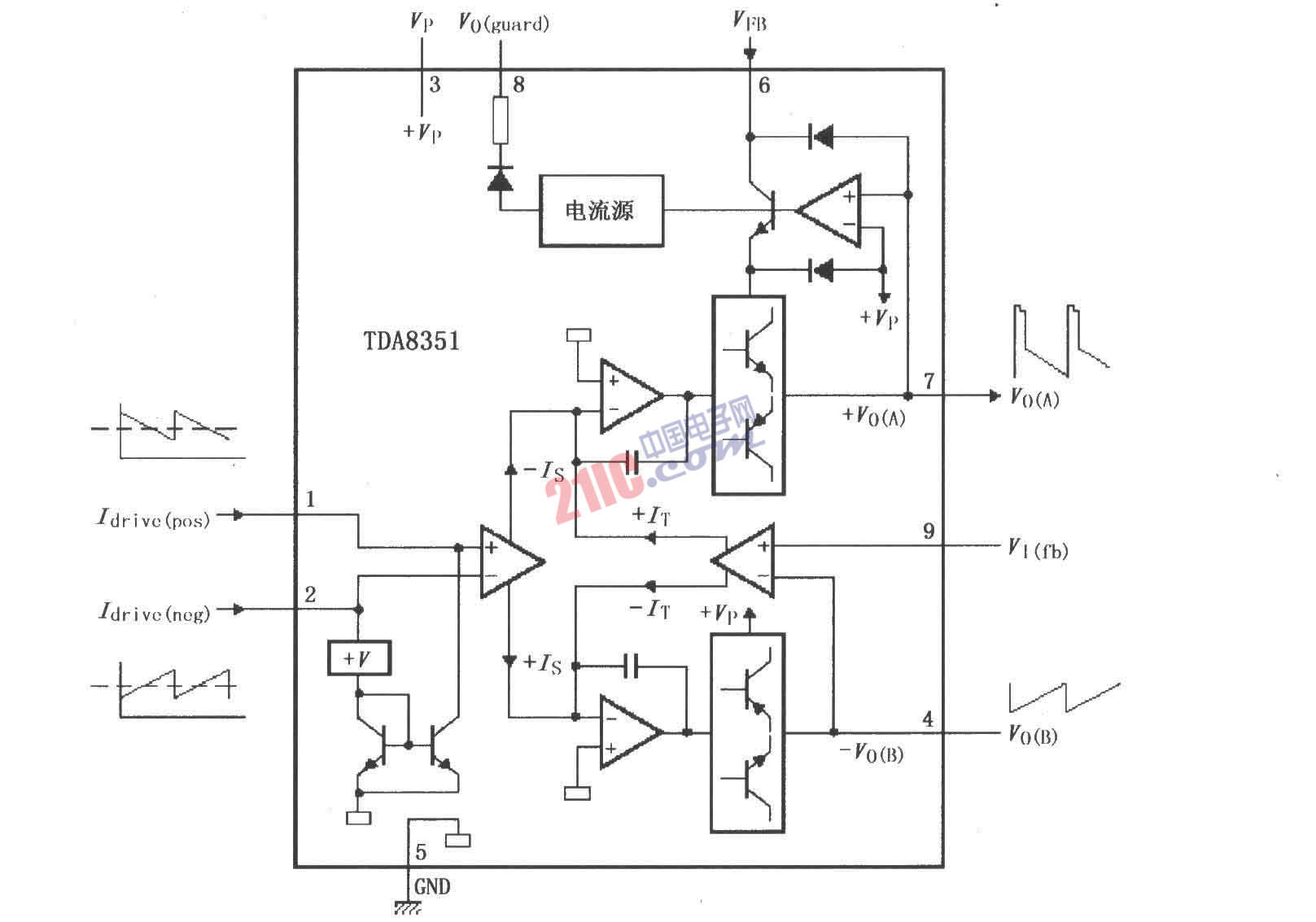
TDA8351/8356是用于90o和110o彩色偏转系统的功率电路,场频为50~120Hz。电路提供一个DC驱动垂直偏转输出电路,工作于高效率G级系统。TDA8351/8356具有防护信号缩放模式、高EMC抑制(输入共模信号)和垂直回扫开关。TDA8351/8356的引脚排列及功能如图所示。

 

 

 

内部功能电路与输入、输出波形:

 

 

撰写答案
提 交
1 / 3
1 / 3
相关音频放大电路
XPT4990音频放大器应用电路
集成音频放大器电路图
具有±15dB高、低音控制的音频放大器
小功率音频放大器MC34119
lm386音频放大电路
相关耦合电路
用变压器耦合的A类放大器
直接光耦合隔离放大电路图
直接耦合推挽功率放大电路图
用二极管耦合的甲乙类输出电路
采用反馈提高光电耦合器件线性度的电路图