0
问答首页 最新问题 热门问题 等待回答标签广场
我要提问

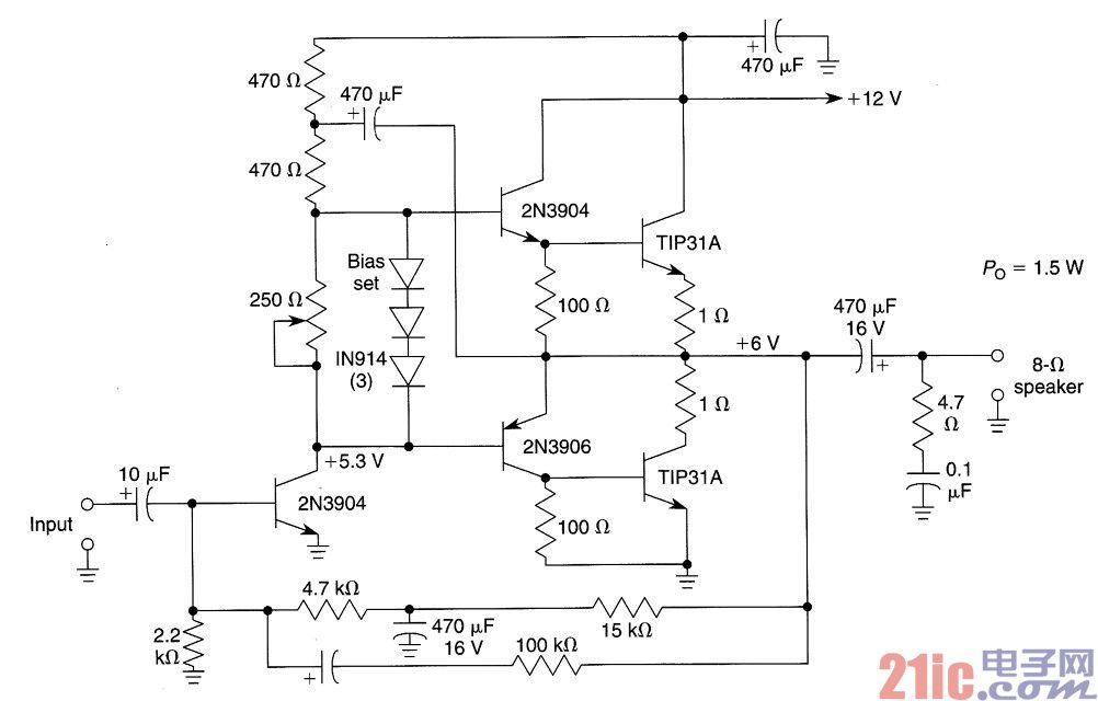
音频放大电路

1.5/12W音频放大器电路图

1.5/12W音频放大器电路图
提问者:buerutert 地点:- 浏览次数:6557 提问时间:08-02 09:30
我有更好的答案
提 交
1条回答
Arttronix 08-08 03:42

虽然IC已经很大程度取代这个电路,该电路在分立器件设计的灵活性仍然使它具有实用性。该部件易于获得,不易被淘汰。需要时,该TIP31A可以通过一块小小的金属达到散热的目的。


1.5 12W音频放大器.jpg

撰写答案
提 交
1 / 3
1 / 3
相关音频放大电路
XPT4990音频放大器应用电路
集成音频放大器电路图
具有±15dB高、低音控制的音频放大器
小功率音频放大器MC34119
lm386音频放大电路