
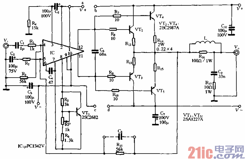
由pLPC1342V和NE(二公司的名发烧对管2SC2987A和2SA1227A组成的功放电路,
最大输出功率可达120W,截止频率可达500MHZ。它的集电极输出电流f州可达12Ao
电路如图2-126所示o
由圈可知,该电路的输出级是采用双管并联输出的,目的是增大输出功率。电路工作
电压采用±45V,提高工作电压可以增大输出功率,但功放管的管耗和发热量也在增大,
所以在满足输出功率的需要下,应尽可能降低电源电压。对于2SC2987A/2SA1227A组成
的功放电路而言,末级的供电电源最好不超过±45Vo前级ppC1342V可以和末级共用一
组电源,也可以单独使用一组电源,前后级单独供电时,前级也可使用稳压电源。前后级
共用一组电源时,可将图中的a与b、c与d连接在一起即可。表2-35列出了使用
时℃1342V与2SC2987A、2SA1227A组成的功放电路,在不同电源电压和不同供电形式下
在本电路的测试中发现:它具有优良的频响特性,在8.(1负载上输出1w功率时,信
号源频率从10H变化到100kHt,曲线特性基率无渡动;fo在400kHz时,曲线下跌
2d30率机的保真度亦十分理想,当输出功率为loow时,lkHz:信号的谐波失真
≤0. 012%,100HZ信号的谐波失真≤0.008%,100kHz信号的谐波失真≤0.005%o