0
问答首页 最新问题 热门问题 等待回答标签广场
我要提问

家用电器开关电源电路开关电路

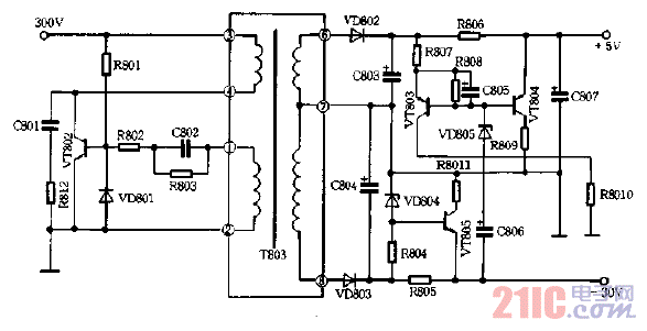
副开关电源电路图

副开关电源电路图
提问者:dfgsdf 地点:- 浏览次数:6103 提问时间:10-24 02:58
我有更好的答案
提 交
1条回答
Huxihui 10-29 17:41

副开关电源电路图.gif

撰写答案
提 交
1 / 3
1 / 3
相关家用电器
胆机cs8412+df1700+pcm58组合,廉价好声的电路电路图
胆机PCM1793电路图
用晶体管/三极管以PWM波形来驱动风扇的电路图
胆机TDA1541NOS DAC胆版电源电路图
有正反转功能变频器的可逆电路
相关开关电源电路
TEA1753T开关电源应用电路
TH-1024S集线器开关电源电路图
24V开关电源原理电路图
谁有开关电源电路原理图
一种UC3842设计的PWM开关电源电路
相关开关电路
数控开关电源过流保护电路图
全桥式开关电源电路主回路
红外灯遥控开关电路图
单路双通道电源遥控开关接收电路
聚合开关式过流保护电路图