0
问答首页 最新问题 热门问题 等待回答标签广场
我要提问

通信电路红外遥控电路遥控电路

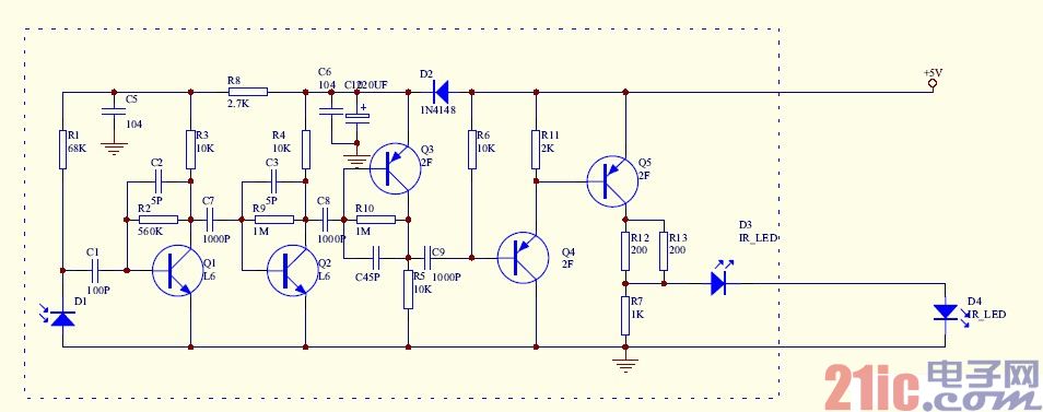
红外遥控信号转发器电路图

红外遥控信号转发器电路图
提问者:zouwenlong588 地点:- 浏览次数:1654 提问时间:10-27 20:42
我有更好的答案
提 交
1条回答
蒋jiang 11-06 13:11

红外遥控信号转发器电路图如下所示:


红外遥控信号转发器电路.jpg

撰写答案
提 交
1 / 3
1 / 3
相关通信电路
卫星电视接收机高频解调及电源电路
对讲机快速充电器电路图
互补电压开关型D类功放电路
VSWR电桥的144MHz信号电路
9018三极管组成的无线话筒电路图
相关红外遥控电路
具有60条指令的红外遥控接收器
红外遥控双功能插座电路图
使用PH302的红外遥控接收电路
红外灯遥控开关电路图
遮断式红外控制电路图
相关遥控电路
遥控放大器电路图
遥控器编码式红外发射电路
遥控器编码式红外发射电路
遥控自动门电路a
具有60条指令的红外遥控接收器