TI 公司的TPS92310是离线初级侧检测带PFC的控制器,设计用来照明的大功率LED驱动器,采用恒定的导通时间和准谐振开关技术,具有高的功率系数,良好的EMI行能和高的系统效率。主要用在A19 (E26/27,E14),PAR30/38和GU10型LED灯与固态照明。本文介绍了TPS92310主要特性,方框图,典型应用电路图,隔离和非隔离拓扑的电路图,以及TPS92310 EVM-8W评估模块主要特性,电路图,材料清单和模块PCB元件布局图。

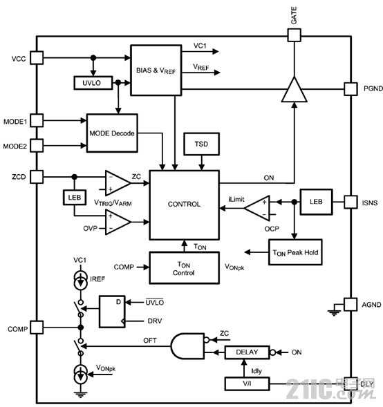
图1.TPS92310方框图

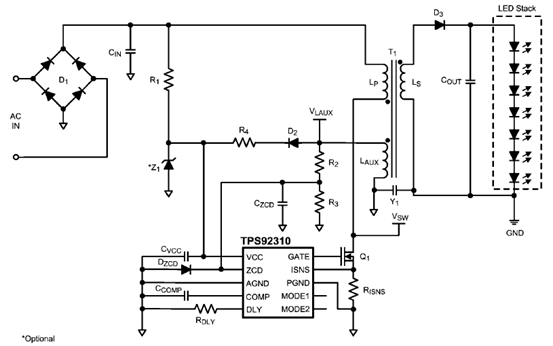
图2.TPS92310典型应用电路图

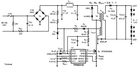
图3.TPS92310隔离拓扑电路图

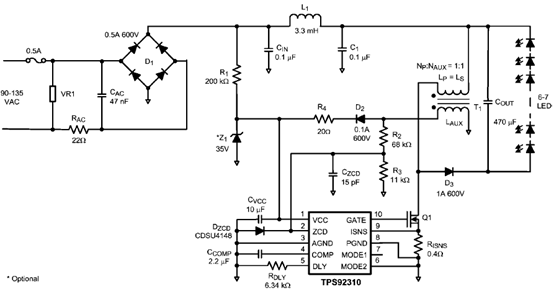
图4.TPS92310非隔离拓扑电路图