
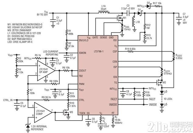
LT3796 / LT3796-1 是 DC/DC 控制器,专为调节一个恒定电流或恒定电压而设计,且非常适合于驱动 LED.固定频率和电流模式架构在一个很宽的电源和输出电压范围内实现稳定的操作。两个参考于地电压 FB 引脚用作多个 LED 保护功能电路的输入,而且还使转换器能够起一个恒定电压源的作用。LT3796 / LT3796-1 内置了一个具轨至轨共模范围的可编程门限输出检测放大器。一个单独的高端放大器可利用两个电阻器来配置增益,以及可用来调节第二个电流或一个电压与其中一个 FB 引脚的结合。PWM 输入提供了高达 3000:1 的 LED 调光比。